Plan for fortsat drift
Generel beredskabsplan i henhold til Beredskabslovens § 25 og dækkende for alle forvaltninger og enheder Randers, Favrskov, Norddjurs og Syddjurs kommuner.
Indledning
Befolkningen og virksomhederne i Randers, Favrskov, Norddjurs og Syddjurs Kommuner skal sikres tryghed – både i hverdagen og når alvorlige hændelser indtræffer.
De kommunale organisationer skal være så robuste, at de samfundskritiske og livsvigtige kommunale leverancer kan videreføres eller hurtigst muligt reetableres i tilfælde af krise, uroligheder, terror, krig, klimarelaterede eller andre alvorlige hændelser.
Hændelserne kan opstå pludseligt eller udvikle sig over lang tid. De kan ramme enkelte arbejdspladser, forvaltninger, kommunen som helhed eller flere kommuner samtidigt. Det er derfor nødvendigt, at kommunerne - både alene og i samarbejde med hinanden - kan bidrage til en helhedsorienteret håndtering af de risici, trusler og konkrete hændelser, der kan sætte den fortsatte drift under pres.
Lovgrundlag for Plan for fortsat drift
Det følger af Beredskabslovens § 25, at kommunalbestyrelsen skal vedtage en plan for kommunens beredskab. Fremover anvendes betegnelsen Plan for fortsat drift om beredskabsplanen. Navnet understreger planens fokus på kommunernes evne til at fortsætte og opretholde den samfundskritiske og livsvigtige drift.
Overblik over det samlede plankompleks

Figur 1: Sammenhæng mellem Politik, Sårbarhedsanalyse, Plan for forebyggelse og Plan for fortsat drift.
Politik for fortsat drift
Politik for fortsat drift (bilag 1) er en forpligtende ramme om kommunernes og beredskabets arbejde med risikoledelse, sårbarhedsanalyse, krisestyring og fortsat drift. Politiken er vedtaget af kommunalbestyrelserne i ejerkommunerne for Beredskab & Sikkerhed (redningsberedskabet) og fastslår, at Beredskab & Sikkerhed koordinerer udarbejdelsen af én samlet plan for alle fire kommuner. Ved at have en fælles Plan for fortsat drift og et ensartet krisestyringssystem i de fire kommuner mindskes den enkelte kommunes sårbarhed. Herved bidrages til den kommunale robusthed.
Plan for Fortsat Drift tager udgangspunkt i en Sårbarhedsanalyse, som er baseret på input fra kommunernes forvaltninger. Sårbarhedsanalysen omfatter en kortlægning af de samfundskritiske og livsvigtige kommunale leverancer, som skal videreføres uanset, hvilke hændelser, der måtte ramme. Ved sårbarhed forstås, at en kommunal leverance er udpeget som samfundskritisk eller livsvigtig og at der ikke er en plan klar for leverancens videreførelse. Sårbarhedsanalysen udarbejdes af Beredskab & Sikkerhed og revideres mindst én gang årligt.
En sårbar kommunal leverance kan dels afhjælpes gennem forebyggelse eller gennem planlægning for leverancens videreførelse. Forebyggelsesinitiativer er beskrevet i Plan for forebyggelse, som ligeledes udarbejdes af Beredskab & Sikkerhed og revideres mindst én gang årligt.
Nærværende Plan for fortsat drift, omfatter aktivering og drift af den kommunale krisestyringsorganisation, håndtering af information, koordinering af handlinger og ressourcer, krisekommunikation, operativ indsats samt genopretning og fortsat drift. Hændelser håndteres på tre driftsniveauer; enten i egen forvaltning, i egen kommune eller tværkommunalt. Mere om dette i kapitel 3.
Beredskab & Sikkerheds rolle
Beredskab & Sikkerhed varetager jf. beredskabets vedtægter koordinationen af planlægning for fortsat drift for ejerkommunerne. Beredskab & Sikkerhed medvirker aktivt til kommunernes fortsatte drift i tilfælde af alvorlige hændelser, hvor planen aktiveres, samt ved evalueringen af disse hændelser.
Formålet med Plan for fortsat drift
Plan for fortsat drift skal sikre, at de samfundskritiske eller livsvigtige kommunale leverancer videreføres hurtigst muligt når alvorlige hændelser indtræffer.
Plan for fortsat drift skal sikre hurtig reaktion, optimal ressourceudnyttelse og effektiv krisestyring, når alvorlige hændelser sætter en forvaltning, en hel kommune eller flere kommuner under pres. Ved at binde mandat, økonomi, ressourcepersoner og kommunikation sammen, sikres et effektivt fundament for krisestyring.

Figur 2: Fundamentet for effektiv krisestyring
Plan for fortsat drift skal sikre hurtig erkendelse af en unormal driftssituation og dermed:
- Beredskabsparathed i den kommunale organisation
- Et fælles situationsbillede som grundlag for hurtig og effektiv beslutningstagning
- En koordineret indsats med anvendelse af kommunernes samlede ressourcer
- Effektiv samspil med øvrige myndigheder
- Hurtig og præcis krisekommunikation.
Planens centrale præmisser
Plan for fortsat drift er baseret på fem principper:
- Sektoransvarsprincippet: Den organisation, der har ansvaret for en opgave til daglig, bevarer ansvaret for opgaven under en alvorlig hændelse, ulykke eller katastrofe.
- Lighedsprincippet: De procedurer og ansvarsforhold, der anvendes i dagligdagen, anvendes i videst muligt omfang også ved aktivering af krisestyringssystemet.
- Nærhedsprincippet: Opgaverne løses så tæt på borgerne som muligt og dermed på det lavest, egnede og relevante organisatoriske niveau.
- Samarbejdsprincippet: Forvaltningerne har et selvstændigt ansvar for at samarbejde og koordinere med andre myndigheder og organisationer vedrørende planlægning, afhjælpning og krisestyring.
- Handlingsprincippet: I en situation med uklare eller ufuldstændige informationer er det mere hensigtsmæssigt at etablere et for højt beredskab end et for lavt. Samtidig skal der hurtigt kunne ændres på beredskabet i nedadgående retning for at undgå ressourcespild.
Planens gyldighedsområde, ajourføring og afprøvning
Plan for fortsat drift gælder for alle fire kommuner, under alle forhold og hændelsestyper.
Planen erstatter alle tidligere generelle beredskabsplaner i de fire kommuner.
Beredskab & Sikkerhed har ansvar for at iværksætte nødvendig ajourføring af planen med bidrag fra alle relevante interessenter på baggrund af konkrete hændelser og mindst én gang i hver valgperiode.
Minimum hvert andet år skal planen afprøves ved afholdelse af en kommunal krisestyringsøvelse i hver af kommunerne. Ligeledes hvert andet år skal planen afprøves ved afholdelse af en tværkommunal krisestyringsøvelse.
Organisation og kompetenceforhold
Der skelnes mellem krisestyring og planlægning.
Krisestyring
Aktivering af krisestaben kan ske på 3 niveauer. Krisestabens sammensætning afpasses efter det fastsatte niveau for håndtering. Se pkt. 1.1.
Planlægning for fortsat drift
Kommunaldirektørerne er ansvarlige for, at planlægning for fortsat drift og aftalte øvelser gennemføres i egen kommune. Til støtte herfor nedsættes en Beredskabsgruppe (BGRP) i hver kommune, se figur 3.
Beredskabsgruppen består af en sekretariatschef fra hver forvaltning og har en af kommunaldirektøren udpeget stabs- eller sekretariatschef som formand. Beredskab & Sikkerhed deltager i beredskabsgruppens møder.
Den tværkommunale planlægning for fortsat drift forankres i Beredskabssamordningen (BSAM) for Randers, Favrskov, Norddjurs og Syddjurs Kommuner, se figur 3. Beredskabsdirektøren er formand for BSAM.
Formændene for de kommunale beredskabsgrupper indgår i BSAM. Foruden tværgående forankring, skal BSAM på tværs af kommunegrænser sikre håndtering af sårbarheder, forebyggelse, aktivere synergier, varetage øvelsestilrettelæggelse og sikre fremdrift i planlægningen for fortsat drift.
Forvaltningernes ledelse har ansvar for at opbygge og udvikle kommunernes robusthed over for mulige hændelser. Forvaltningerne skal sikre forankring ved at ledere og relevante medarbejdere er inddraget i planlægningen for fortsat drift.
Forvaltningerne tilbydes fornøden uddannelse fra Beredskab & Sikkerhed for at kunne indgå i forvaltningens eget beredskab og i den kommunale krisestyring.

Figur 3: Beredskabssamordning og beredskabsgrupper
Opbygning af Plan for fortsat drift
Plan for fortsat drift består af nærværende Generel Plan samt en delplan for hver forvaltning i de fire kommuner. En delplan kan udbygges med et antal indsatsplaner og action cards. De enkelte forvaltninger er ansvarlige for udarbejdelse, opdatering og afprøvning af disse delplaner og eventuelle indsatsplaner.
Plan for fortsat drift er opbygget efter krisestyringens seks kerneopgaver:
- Aktivering og drift af krisestaben
- Informationshåndtering
- Koordinering af handlinger og ressourcer
- Krisekommunikation
- Operativ indsats
- Genopretning og fortsat drift.
1. Aktivering og drift af krisestaben
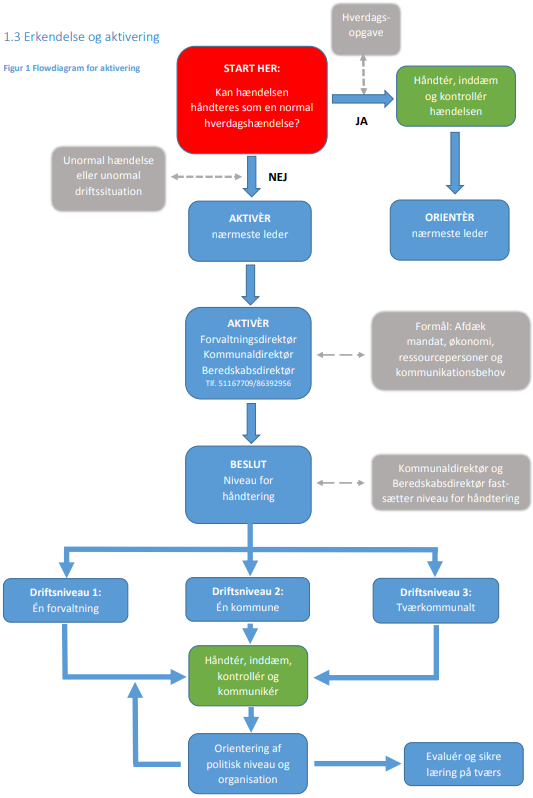
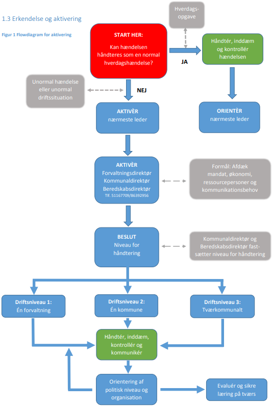
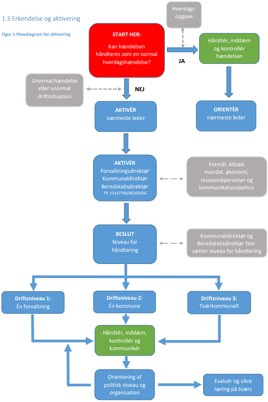
1.1 Driftsniveau for håndtering
Plan for fortsat drift kan anvendes ved alle former for hændelser, der afviger fra en normal driftssituation. Der anvendes tre driftsniveauer for håndtering af hændelsen:
Driftsniveau 1: Egen forvaltning. Anvendes når hændelsen er afgrænset til én forvaltningsområde. Kriseleder er forvaltningsdirektøren eller dennes stedfortræder.
Driftsniveau 2: Egen kommune. Anvendes når hændelsen involverer 2 eller flere forvaltninger i én kommune. Kriseleder er kommunaldirektøren eller dennes stedfortræder.
Driftsniveau 3: Tværkommunal. Anvendes når hændelsen involverer mere end én kommune. Kriseleder er formanden for Beredskabskommissionen eller dennes stedfortræder.
1.2 Aktivering i operationsberedskab
Operationsberedskab betyder, at medlemmerne af krisestaben skal give fremmøde uden ugrundet ophold på den oplyste krisestyringsfacilitet. Aktivering sker telefonisk, via mail og sms.
Hvis der i første omgang ikke er behov for at samle krisestaben, kan man nøjes med at informere krisestaben om at være til rådighed inden for 2 timer. Underretning om dette sker via telefon, mail og sms.
Husk at krisestaben ikke behøves at være samlet fysisk. Krisestaben kan fint koordinere handlinger og beslutninger over telefon, Skype eller tilsvarende.
Akut aktivering i operationsberedskab = her og nu
Kontakt beredskabets vagtcentral: 86 39 29 56
Plan for fortsat drift kan aktiveres døgnet rundt ved kontakt til beredskabets vagtcentral.
Driftsniveau 1
Håndtering af hændelse i én forvaltning.
Eksempler på hændelser:
- Skoleelev omkommer i trafikken
- Dødsfald i institution
- Overfald i Borgerservice
- Kommunalt køretøj i trafikulykke
- Dødsulykke på plejecenter
- Større brand på en institution.
Driftsniveau 2
Håndtering af hændelse i én kommune.
Eksempler på hændelser:
- Sammenstyrtet tag i idrætshal
- Større drikkevandsforurening
- Ulykke med mange omkomne
- Omfattende IT-nedbrud
- Angreb på kommunekontor
- Forureningsuheld som har større påvirkning af lokalmiljøet
- Omfattende forsyningssvigt.
Driftsniveau 3
Håndtering af hændelse tværkommunalt
Eksempler på hændelser:
- Masseudskrivning fra sygehusene til flere kommuner
- Større oversvømmelser hen over kommunegrænserne
- Uroligheder og terror hen over kommunegrænserne
- Drikkevandsforsyningssvigt hen over kommunegrænserne
- Smitsom sygdom i mange enheder/institutioner.
1.3 Erkendelse og aktivering

Figur 4: Flowdiagram for aktivering
1.4 Krisestyringsfaciliteter
1.4.1 Krisestyringsfacilitet Randers
Laksetorvet 1, 8900 Randers C. Lokale D.3.39
1.4.2 Krisestyringsfacilitet Favrskov
Skovvej 20, 8382 Hinnerup. Mødelokale 2.
Fungerer også som mødefacilitet for den tværkommunale kriseledelse.
1.4.3 Krisestyringsfacilitet Norddjurs
Torvet 3, 8500 Grenå, Lokale 250
1.4.4 Krisestyringsfacilitet Syddjurs
Lundbergsvej 2, 8400 Ebeltoft. Konferencen.
1.5 Krisestabens sammensætning
Driftsniveau 1-hændelse, dvs. én forvaltning:
- Forvaltningsdirektør (kriseleder)
- Relevante medlemmer af forvaltningens chefgruppe
- Kommunikationsansvarlig
- Evt. Beredskabsdirektør
- Ad hoc-medlemmer.
Driftsniveau 2-hændelse, dvs. én kommune:
- Kommunaldirektør (kriseleder)
- Evt. borgmester
- Relevante medlemmer af direktionen
- Stabschef/Leder af borgmestersekretariat
- Beredskabsdirektør
- Kommunikationsansvarlig
- Ad hoc-medlemmer.
Driftsniveau 3-hændelse, dvs. tværkommunalt:
- Beredskabskommissionens formand (kriseleder)
- Borgmestrene for de berørte kommuner
- Kommunaldirektørerne for de berørte kommuner
- Stabschef/Leder af borgmestersekretariat for de berørte kommuner
- Beredskabsdirektør
- Kommunikationsansvarlig fra berørte kommuner
- Ad hoc-medlemmer.
1.6 Krisestabens første møde
For information om rollebaseret krisestyring, se afsnit 3.2. Dagsorden for krisestabens første møde fremgår af bilag 3.
1.7 Krisestabens støttefunktioner
Når krisestaben aktiveres i operationsberedskab
indkaldes relevante medarbejdere fra kommunens stabsfunktioner (ex. forvaltningens sekretariat, borgmestersekretariat, jura, HR m.v.) efter behov.
1.8 Krisestabens afløsning
Det påhviler Kriselederen at tilrettelægge arbejdet i krisestaben på en måde, så alle ressourcepersoner tilsikres hvile med passende mellemrum. Afløsning sker forskudt så hele krisestaben ikke skiftes på én gang.
Afgående leder briefer tiltrædende afløser.
1.9 Krisestabens opløsning
Når der ikke længere er behov for krisestaben overgår resterende opgaver til den almindelige driftsorganisation.
Krisestabens nedlæggelse besluttes af Kriselederen og alle relevante samarbejdspartnere orienteres.
2. Informationshåndtering
2.1 Formål
Formålet med Informationshåndtering er at sikre, at deltagerne i krisestaben hurtigst muligt har et samlet situationsbillede, som kan danne grundlag for beslutninger. Situationsbilledet skal løbende opdateres og dokumenteres. Situationsbilledet kan videreformidles såvel internt i organisationen som til borgere, virksomheder, presse og andre myndigheders stabe.
På baggrund af indkomne informationer etableres et første situationsbillede. Første udgave af situationsbilledet skal foreligge senest indenfor en time efter aktiveringen i operationsberedskab. Situationsbilledet udarbejdes efter gældende skabelon. Se bilag 4.
2.2 Tilgang af informationer om hændelsen
I forbindelse med en hændelse, hvor krisestaben er aktiveret, vil der løbende modtagesinformation fra en lang række kilder, bl.a. egen organisation, andre myndigheder, samarbejdspartnere, medier.
For at sikre at relevante informationer kommer frem til krisestaben, skal der ved første møde i krisestaben iværksættes:
- Forstærket overvågning af kommunens hovedpostkasse, af relevante funktionspostkasser, af kommunens hovednummer og af sikrede kommunikationsmidler.
- Forstærket overvågning af Info-media og sociale medier.
- Indhentning, behandling og videreformidling af informationer fra organisationen og andre myndigheder.
2.3 Tilgang af information om ressourcer
Når krisestaben er etableret,skal der indsendes en statusrapport på forvaltningens/organisationens indsatte ressourcer samt ressourcer i reserve. Se bilag 5.
2.4 Behandling af informationer
Krisestaben skal have de rigtige informationer til deres beslutningsgrundlag. Det er kriselederens ansvar at sikre korrekt, effektiv og rettidig dokumentation af alle væsentlige informationer, møder og beslutninger mv. Det er derfor vigtigt, at alle relevante informationer tilgår krisestaben og at alle relevante ind- og udgående informationer samt krisestabens beslutninger, handlinger og undladelser registreres i en hændelseslog og føres i det kommunale krisestyringssystem - C3.
2.5 Vurdering af informationer
Krisestaben skal i videst muligt omfang systematisk vurdere alle relevante informationer, så der skabes grundlag for effektiv koordination af handlinger og ressourcer såvel internt som eksternt samt en rettidig og målrettet kommunikation.
Særligt vigtigt er informationer, som indikerer ændringer i det aktuelle situationsbillede, herunder f.eks. ændringer, som kan påvirke allerede iværksatte tiltag og ændringer som kan skabe behov for nye tiltag.
Informationer, der gives til forvaltninger, afdelinger, enheder eller medarbejdere som indikerer behov for øjeblikkelig strategisk stillingtagen skal tilgå krisestaben.
3. Koordinering af handlinger og ressourcer
3.1 Formålet med koordinering af handlinger og ressourcer
Formålet med koordinering af handlinger og ressourcer er at opnå bedst mulig udnyttelse af de tilstedeværende ressourcer således, at konsekvenserne af hændelsen kan begrænses mest muligt og driften normaliseres hurtigst muligt.
3.2 Rollebaseret krisestab
Krisestaben arbejder rollebaseret. Det betyder, at fem roller skal varetages af krisestaben uanset, hvor mange personer der er til rådighed og uagtet personernes kompetenceniveau.
Rollerne kan senere omfordeles og flere personer kan deles om én rolle, så længe de formår at koordinere opgaveløsningen internt.
Rollerne består af:
- Kriselederen
- Ansvarlig for situationsbillede, logføring og dokumentation
- Ansvarlig for involverede personer
- Ansvarlig for proces/teknik/bygning/system
- Ansvarlig for kommunikation.
Umiddelbart efter krisestabens aktivering, fordeler den udpegede kriseleder de fire øvrige roller til de personer, der kan træffes enten fysisk eller telefonisk.
Til hver rolle findes et action card med de konkrete opgaver og skabeloner, som skal anvendes i opgaveløsningen. Herved sikres, at hvem som helst kan involveres i opgavens løsning indtil rette leder/specialist/ressourceperson giver fremmøde.
3.3 Krisestabens primæropgaver
Nedenfor gives et overblik over de primæropgaver, som den enkelte rolle varetager ved aktivering. Detaljerede action cards er lavet.
3.3.1 Opgaver for kriselederen
Kriselederen har det overordnede ansvar for at binde mandat, økonomi, ressourcepersoner og kommunikation sammen, så hændelsen håndteres hurtigt og effektivt. Se bilag 6.
Kriselederen modtager underretning om hændelsen eller udpeges som ansvarlig for krisestaben af eksempelvis kommunaldirektøren afhængigt af driftsniveau for håndtering af hændelsen.
Kriselederen har ansvaret for aktivering af den øvrige krisestab og har ansvar for den fysiske sikkerhed for den samlede krisestab.
Kriselederen delegerer roller, ansvar og opgaver til krisestaben og tilsikrer optimalt samarbejde på tværs af forvaltninger, afdelingerne og funktioner.
Kriselederen har ansvar for, at det overordnede situationsbillede altid er opdateret og at der arbejdes efter den strategiske retning, som er besluttet i krisestaben.
Kriselederen har ansvar for underretning af det politiske niveau i samråd med kommunaldirektøren. Kriselederen har også ansvar for at tilsikre fornødent mandat til krisestabens løsninger. Kriselederen har ansvar for, at tilsikre fornøden økonomi til opgaveløsningen. Kriselederen har også ansvar for at indsatte enheder har de fornødne ressourcer til rådighed for opgaveløsningen og kriselederen er ansvarlig for, at de fornødne interne og eksterne specialister og ressourcepersoner er til rådighed. Kriselederen har det overordnede ansvar for al kommunikation i relation til hændelsen.
3.3.2 Opgaver for situationsbillede, log og dokumentation
Den ansvarlige for situationsbillede, log og dokumentation (sekretær for krisestaben) har ansvar for at indsamle relevant information og tilvejebringe et opdateret situationsbillede. Endvidere skal sekretæren sørge for, at al information til krisestaben bliver dokumenteret sammen med krisestabens beslutninger, handlinger og undladelser. Dokumentationen foretages i en krisestyrings-log, der oprettes i krisestyringssystemet C3. Se bilag 7.
Sekretæren for krisestaben har også ansvar for krisestabens fysiske ramme. Dvs. lokaler, kommunikationsudstyr, arbejdsstationer, sikkerhedsvagt, forplejning, udskiftning, bookning af overnatningsfaciliteter, plan for afløsning på kritiske poster m.v.
Sekretæren for krisestaben tilsikrer løbende behørig klassificering af dokumenter og journalisering i kommunens dokumenthåndteringssystem.
3.3.3 Opgaver for personansvarlig
Den ansvarlige for de involverede personer skal varetage alle opgaver i relation til de mennesker, der er direkte berørte af hændelsen. Det kan være borgere, medarbejdere, frivillige m.v. Se bilag 8.
Som personansvarlig tilsikrer man et højt informationsniveau til alle berørte persongrupper baseret på de pressemeddelelser eller interne orienteringer, som den kommunikationsansvarlige udarbejder.
Den personansvarlige tilsikrer kommunal tilstedeværelse i berørte områder. F.eks. i et lille lokalsamfund, på hospitalet hvor eventuelle tilskadekomne indbringes, på arbejdspladsen som pludselig udsættes for en alvorlig hændelse.
Den personansvarlige tilsikrer opdateret kontaktinformation på alle involverede personer, så kommunikationen kan flyde let og ubesværet.
3.3.4 Opgaver for proces/teknik-ansvarlig
Som ansvarlig for proces, teknik, bygninger og systemer indgår man i krisestaben med ansvar for teknisk understøttelse og kendskab til de berørte processer og leverancer. Se bilag 9.
Den ansvarlige for proces/teknik har som den helt overordnede og første opgave at skaffe overblik over, hvor hårdt kommunen er ramt af hændelsen. Hvilke processer er nede? Hvilke samfundskritiske og livsvigtige leverancer kan ikke længere tilvejebringes? Hvor hurtigt kan kommunen være tilbage på sporet med en midlertidig løsning? Og hvad koster det? Alle disse elementer skal snarest muligt anvendes af krisestaben for at kunne tilrettelægge alle andres arbejde i bestræbelserne på at normalisere driften hurtigst muligt.
3.3.5 Opgaver for kommunikationsansvarlig
Den kommunikationsansvarlige har til formål at sikre hurtigt, korrekt og afpasset information til de mange berørte målgrupper. Se bilag 10.
Den kommunikationsansvarlige aktiverer Indsatsplan for krisekommunikation. Se bilag 11.
Den kommunikationsansvarlige har som primæropgave at udarbejde en opdateret interessentanalyse, så kriselederen får overblik over, hvem der skal vide hvad og hvornår. Interessentanalysen kan med fordel udarbejdes i en foreløbig version før en hændelse indtræffer, så den kun lige skal tilpasses den konkrete situation.
Den kommunikationsansvarlige udarbejder udkast til pressemeddelelser, opdateringer på sociale medier, interne orienteringer, memoer m.v. som godkendes af kriselederen forud for distribution.
3.4 Forholdsregler vedrørende handlinger, ressourceanvendelse og bemyndigelse
3.4.1 Interne samarbejdsrelationer
Inden for forvaltningens egen organisation iværksætter de enkelte enheder indledningsvist selv deres handlinger og forvalter deres ressourcer som ved normale hændelser. Handlingslammelse i opstarten skal undgås.
Når krisestaben er etableret, så træffes beslutninger om handlinger, undladelser og ressourceanvendelse af krisestaben.
Der kan inddrages ressourcer fra afdelinger og enheder eller udpeges enkeltpersoner i opgaveløsningen. Jævnfør sektoransvarsprincippet kan og skal den normale organisation inden for sit eget ansvarsområde iværksætte akutte foranstaltninger uden at afvente drøftelse i krisestaben. Krisestaben skal dog hurtigst muligt orienteres om disse foranstaltninger.
Krisestaben skal sørge for, at der er klarhed over de overordnede politiske prioriteringer. Desuden skal den sikre, at der er dækning for større, ekstraordinære økonomiske dispositioner. Der bør afklares en økonomisk dispositionsramme, som løbende bliver evalueret og dokumenteret.
3.4.2 Den Lokale Beredskabsstab (LBS)
I den Lokale Beredskabs Stab (LBS) koordineres myndighedernes samarbejde på strategisk og operationelt niveau i forbindelse med håndtering af alle typer af større kriser, ulykker og katastrofer, der rammer eller har virkning i Østjyllands Politikreds. LBS indgår i den nationale krisestyringsorganisation og har reference til den Nationale Operative Stab (NOST).
Faste medlemmer i LBS er Østjyllands Politi, Beredskab & Sikkerhed, Østjyllands Brandvæsen, Sundhedsberedskabet i Region Midtjylland, Beredskabsstyrelsen, Totalforsvarsregionen samt Politikredsens kommuner. Beredskabsdirektøren eller dennes stedfortræder repræsenterer Randers, Favrskov, Norddjurs og Syddjurs kommuner i LBS på strategisk niveau.
På operationelt niveau repræsenteres såvel Beredskab & Sikkerhed som de fire ejerkommuner af en indsatsleder fra Beredskab & Sikkerhed.
LBS har som vigtigste opgave at etablere og fastholde en fælles situationsforståelse og sikre koordineret ressourceanvendelse på tværs af alle myndigheder. Den (tvær)kommunale krisestab samarbejder derfor helt tæt med LBS og sikrer, at indsatsen håndteres i overensstemmelse med den overordnede retning fastlagt af LBS.
3.4.3 Øvrige eksterne samarbejdsrelationer
Ved relevante anmodninger om bistand fra øvrige eksterne myndigheder skal krisestaben hurtigst muligt og så vidt muligt søge at imødekomme behovet. Dette kan eksempelvis ske ved at omdisponere egne ledige ressourcer eller ved at videreformidle udførelsen til andre aktører.
3.4.4 Særlige forhold
Krisestaben skal være særlig opmærksom på:
- Handlinger eller ressourceanvendelse, hvor det i situationen er uklart, hvem der skal betale.
- Dispositioner, som vil indebære store udgifter for kommunen/andre aktører.
- Foranstaltninger, som kan få langvarige eller meget indgribende konsekvenser for det danske samfund, for organisationen og/eller vil have stor politisk signalværdi.
- Beredskabsforanstaltninger, som kan påvirke relationer til andre myndigheder.
Krisestaben har kompetence til at beslutte hvilke tiltag, der skal iværksættes. Dog således, at den ansvarlige for den operative indsats som udgangspunkt har dispositionsretten til ledige ressourcer og bemyndigelse til at træffe alle operative beslutninger.
3.5 Krisestabens hasteprocedure
Hvor krisestaben er nedsat og der kommer et akut behov for at iværksætte større eller omkostningstunge tiltag, som ikke er koordineret i den samlede krisestab, orienterer kriselederen krisestaben på førstkommende ordinære stabsmøde. Det er borgmesteren eller kommunaldirektøren, der har bemyndigelsen til i alle forhold at tilvejebringe og disponere ekstraordinære bevillinger.
4. Krisekommunikation
4.1 Formålet med krisekommunikation
Formålet med krisekommunikation i forbindelse med alvorlige hændelser er at sikre:
- at organisationen kan reagere med en hurtig og præcis kommunikation ved et pludseligt opstået informationsbehov
- at kommunen er i stand til at opretholde et højt informationsniveau i forhold til presse, samarbejdspartnere og befolkning samt til kommunens egne enheder, medarbejdere og pårørende til ansatte i langvarige perioder med stor efterspørgsel efter information
- at få direkte berørte eller truede borgere til, at tage ansvar for egen sikkerhed og sundhed på en hensigtsmæssig måde.
Kommunikationsarbejdet skal være en integreret del af krisestabens fokusområder.
4.2 Regler for krisekommunikation
Kommunikationsarbejdet skal varetages ud fra det aktuelle situationsbillede og tage afsæt i modtagerens situation og baseres på løbende analyser af målgruppe og mediebillede.
Eventuelle varslinger og andre budskaber skal være troværdige og målrettede. Et generelt princip er at alle synlige foranstaltninger, skal følges op med relevant, rettidig, korrekt og koordineret information.
De informationsmæssige opgaver varetages i tæt koordination med krisestaben, og skal følge en til situationen fastlagt kommunikationsstrategi.
Krisekommunikationsteamet ledes af en udpeget krisekommunikationsansvarlig, som indgår i krisestaben.
Et krisekommunikationsteam har til opgave, at rådgive krisestaben i forhold til kommunikation om krisen og at varetage kommunens kommunikationsopgaver i forhold til medier og berørte borgere samt at sikre en bred intern orientering.
Se Indsatsplan for Krisekommunikation for yderligere detaljer. Bilag 11.
4.3 Kommunikationsopgaver
Krisestaben skal hurtigst muligt fastlægge følgende:
- hvem der udtaler sig
- foreløbige budskaber
- eventuelle ændringer af procedurer for håndtering af henvendelser fra pressen
- hvem der varetager kontakten til samarbejdspartnere og hvorledes det skal ske
- hvem der varetager kontakten og informationen til kommunens medarbejdere.
4.4 Indledende kommunikationsopgaver
Ved alvorlige hændelser vil der opstå et akut behov for meget hurtigt at forsyne pressen med information og for at bevare et overblik over mediernes omtale af hændelsen.
Krisekommunikationsteamet er bemyndiget til:
- i samråd med kriselederen at udpege en talsmand, som kan stå til rådighed for medierne ved pressehenvendelser
- at udarbejde en interessentanalyse til fremlæggelse for krisestaben
- at udarbejde en kommunikationsstrategi tilpasset hændelsen
- at iværksætte forstærket mediebetjening og medieovervågning samt medieanalyse
- at udsende kortfattede nyheder og/eller pressemeddelelser, herunder på kommunens hjemmeside og sociale medier, når disse er godkendt af kriselederen
- at orientere dele af organisationen som ikke er påvirket af hændelsen
- at indkalde personale til denne kommunikationsopgave.
Krisekommunikationsteamet iværksætter altså en systematisk overvågning af eksterne medier og andre aktørers hjemmesider umiddelbart efter aktiveringen af Krisekommunikationsteamet.
Overvågningen og analysen af mediebilledet skal bidrage til krisestabens samlede situationsbillede og medvirke til at danne grundlag for krisestabens presse- og kommunikationsstrategier samt sikre, at fejlagtige oplysninger kan blive korrigeret.
Overvågningen skal analyseres og dokumenteres forud for første møde i krisestaben og herefter før alle stabsmøder. Analysen overdrages til den kommunikationsansvarlige i krisestaben.
Krisekommunikationsteamet skal derfor hurtigt få fastlagt og godkendt en første kommunikationsstrategi baseret på interessentanalysen.
Strategien bør som minimum omfatte følgende:
- fastsættelse af hvem der udtaler sig på kommunens vegne (talsmandshierarki)
- fastsættelse af foreløbige budskaber (kan være af afventende karakter)
- tilrettelæggelse af procedurer for håndtering af henvendelser fra pressen.
For at sikre fremdriften i det videre krisekommunikationsarbejde skal der inden krisestabens møde sendes en kortfattet analyse af mediebilledet til krisestaben.
Krisekommunikationsteamet forbereder følgende oplæg til første stabsmøde:
- Interessentanalyse – hvem skal vide hvad og hvornår?
- Status over, hvad vi har kommunikeret indtil nu
- Status på mediesituationen lige nu
- Status på krisekommunikationsteamets behov for ressourcepersoner og anden støtte fra basisorganisationen
- Status på samarbejde med decentrale enheder og eksterne aktører
- beslutning af kommende kommunikationsinitiativer og -strategier.
Kriselederen og den kommunikationsansvarlige afklarer, hvorvidt det er nødvendigt at indhente yderligere ressourcer fra den øvrige del af organisationen eller fra andre kommuners kommunikationsafdelinger.
I vurderingen skal der blandt andet tages hensyn til det forventede antal henvendelser fra eksterne medier og borgere samt hændelsens forventede varighed og udvikling.
4.5 Råd om den første reaktion
1. Reagér hurtigt
Undgå at skabe et "nyhedstomrum", som kan blive fyldt ud af rygter og spekulationer. Fordelene ved at kommunikere hurtigt vil være større end risikoen for fejl. Udvis medfølelse med alle berørte parter i al kommunikation og kommunikér hellere "at vi arbejder på sagen" fremfor helt at undlade kommunikation eller vente på detaljerede facts.
2. Tal med én stemme
Informationer bør være sammenhængende, entydige og koordinerede, så de ikke bidrager til unødig forvirring og usikkerhed.
3. Vær åben og ærlig
Vær tilgængelig for medierne, vær villig til at give informationer, og vær ærlig, både om det vi ved og ikke ved. Ukorrekte informationer undergraver troværdigheden og medvirker til at forværre krisen.
4. Hav respekt for tavshedspligten
Personhenførbare oplysninger må ikke deles med udenforstående. Det kan være særdeles vanskeligt at balancere pressens og dermed offentlighedens behov for information med det fornødne hensyn til implicerede borgere og medarbejdere. Personsager drøftes aldrig i pressen.
5. Operativ indsats
I dette kapitel gives en oversigt over forvaltningernes delplaner, som er under udarbejdelse eller afsluttet.
Et fuldt opdateret overblik over alle planer er tilgængeligt i C3.
Fælles generel plan gældende for Randers, Favrskov, Norddjurs og Syddjurs Kommuner: Plan for fortsat drift:
- Action Cards for krisestaben
- Indsatsplan for aktivering af nøglepersoner
- Evaluering af beredskabsrelaterede hændelser
- Indsatsplan for krisekommunikation
Fælles delplaner for Randers, Favrskov, Norddjurs og Syddjurs Kommuner:
- Sundhedsberedskabsplan
- Indsatsplan for vandforsyning.
Delplaner for Randers Kommune:
- Politik, Kommunikation og Digital service
- Miljø og Teknik
- Børn og Skole
- Social og Arbejdsmarked
- Sundhed, Kultur og Omsorg.
Delplaner for Favrskov Kommune:
- Borgmestersekretariatet og HR
- Teknik og kultur
- Børn og Skole
- Job og Økonomi
- Social og sundhed.
Delplaner for Norddjurs Kommune:
- Direktionssekretariatet & HR
- Miljø og kultur
- Velfærd – Sundhed og ældre, Velfærd – Børn og Skoler, Velfærd - Social
- Erhvervs og arbejdsmarked.
Delplaner for Syddjurs Kommune:
- Ledelsessekretariatet
- Udvikling, kultur, natur, miljø, veje, trafik, byggeri og ejendomme. Digitalisering, borgerservice og IKT. Familie, skoler, dagtilbud
- Ældre, sundhedsfremme, social og voksenhandicap, beskæftigelsesområdet. Familier, skoler, dagtilbud.
6. Genopretning og fortsat drift
6.1 Erkendte sårbarheder
Foruden at organisere den forvaltningsmæssige, den kommunale og den tværkommunale krisestyring og krisekommunikation, så har denne plan for fortsat drift også til formål at sikre, at de samfundskritiske eller livsvigtige kommunale leverancer videreføres eller reetableres hurtigst muligt, når alvorlige hændelser indtræffer.
Som et led i tilblivelsen af plan for fortsat drift har alle kommunale direktioner kortlagt de kommunespecifikke leverancer, der kan karakteriseres som enten samfundskritiske eller livsvigtige. I forbindelse med kortlægningen har hver forvaltning gennemgået de eksisterende beredskabsplaner for hver enkelt leverance. Hvis en kommunal leverance er karakteriseret ved at være samfundskritisk eller livsvigtig og der ikke findes planer i forvaltningerne for videreførelse, så definerer dette en sårbarhed, som beskrives i Sårbarhedsanalysen.
Når en sårbarhed er erkendt, kan den enkelte kommunes direktion træffe beslutning om, hvorvidt forvaltningerne skal udvikle og implementere forebyggende foranstaltninger eller planer for afhjælpning og genopretning. Alternativt kan kommunens direktion beslutte, at forvaltningerne blot skal acceptere og overvåge den pågældende sårbarhed.
Hvor lovgivningen ikke stiller krav om konkret beredskabsplanlægning, er det således den enkelte kommunaldirektør, der træffer beslutning om, hvorvidt der skal laves planer for genopretning af de samfundskritiske eller livsvigtige leverancer. Hvis der udarbejdes planer, så vil de indgå som delplaner under denne generelle plan for fortsat drift.
6.2 Sondring mellem fortsat drift og genopretning
Når først en alvorlig hændelse rammer, så vil den proces-ansvarlige i krisestaben udarbejde en vurdering af, hvor hårdt kommunen er ramt – også kaldet en damage assessment.
Det er væsentligt at skelne mellem fortsat drift og genopretning. Hvis samfundskritiske eller livsvigtige leverancer er ramt, så skal driften af disse fortsættes hurtigst muligt.
6.3 Fortsat Drift
Med fortsat drift menes, at der laves "omkørsler", så driften hurtigst muligt er reetableret. Hvis storkøkkenet til kommunens ældrecentre er brændt, så skal der hurtigst muligt skaffes mad fra storkøkkenet i en anden kommune. Der kan med fordel indgås aftaler før hændelserne indtræffer på de områder, hvor der er tale om samfundsmæssige eller livsvigtige leverancer. Ansvaret for dette er placeret hos den enkelte forvaltning jf. sektoransvarsprincippet.
6.4 Genopretning
Genopretningen skal som minimum bringe kommunen tilbage til niveauet før hændelsen ramte.
Genopretningen håndteres typisk af en eller flere koordinationsgrupper, som nedsættes under ledelse af krisestabens proces-ansvarlige eller en leder udpeget af denne.
Koordinationsgruppen har følgende opgaver:
- Identificér problemer og behov.
- Klarlæg løsninger, mål og midler.
- Lav plan for videreførelse af "nøddriften", indtil endelig genopretning kan finde sted.
- Fastlæg nødvendige aktiviteter.
- Afdæk juridiske implikationer ved disse aktiviteter.
- Afdæk forsikringsmæssige forhold ved disse aktiviteter.
- Implementér efter godkendelse i krisestaben.
- Monitorér og evaluér.
- Sikre læring til fremtidig implementering i planlægningen.
Appendix A: Overblik over relevant lovgivning
Beredskabsloven. LBK nr 314 af 03/04/2017
Sundhedsloven. LBK nr 1188 af 24/09/2016
Bekendtgørelse om planlægning af sundhedsberedskabet. BKG nr. 971 af 28. juni 2016
Vejledning til regioner og kommuner: Planlægning af sundhedsberedskab, Sundhedsstyrelsen 2016
Kommunestyrelsesloven. LBK nr 318 af 28/03/2017
Lov om beskyttelsesrum. LBK nr 732 af 20/08/2003
Lov om ændring af beredskabsloven, lov om beskyttelsesrum, lov om beskyttelse af havmiljøet og lov om fyrværkeri og andre pyrotekniske artikler. LOV nr 634 af 08/06/2016
Strandrensningsbekendtgørelsen samt Vejledning om strandrensning, som udmønter havmiljølovens § 35.
Bekendtgørelse om udarbejdelse af den risikobaserede dimensionering.
Vejledning om planlægning af beredskab for vandforsyningen
Vejledning om indkvarterings- og forplejningsberedskabet
Vejledning vedr. bekæmpelse af ulovlige forureninger af vandløb, søer og kystnære dele af søterritoriet.
Appendix B: Ordforklaring
Bilagsoversigt – separate dokumenter
Bilag 1: Politik for fortsat drift
Bilag 2a: Indsatsplan for aktivering af nøglepersoner, Randers Kommune
Bilag 2b: Indsatsplan for aktivering af nøglepersoner, Favrskov Kommune
Bilag 2c: Indsatsplan for aktivering af nøglepersoner, Norddjurs Kommune
Bilag 2d: Indsatsplan for aktivering af nøglepersoner, Syddjurs Kommune
Bilag 3: Krisestabens første møde
Bilag 4: Samlet situationsbillede
Bilag 5: Afgivelse af statusrapport
Bilag 6: Action card for kriseleder
Bilag 7: Action card for logfører
Bilag 8: Action card for person-ansvarlig
Bilag 9: Action card for proces-ansvarlig
Bilag 10: Action card for kommunikationsansvarlig
Bilag 11: Indsatsplan for krisekommunikation
Bilag 12: Evaluering af beredskabshændelser
Bilag 13a: Sundhedsberedskabets kapacitet og ressourcer, Randers Kommune
Bilag 13b: Sundhedsberedskabets kapacitet og ressourcer, Favrskov Kommune
Bilag 13c: Sundhedsberedskabets kapacitet og ressourcer, Norddjurs Kommune
Bilag 13d: Sundhedsberedskabets kapacitet og ressourcer, Syddjurs Kommune
Bilag 14: Logbog (håndskrevet)




