Bilag 2 – Risiko- og robusthedsprofil
Dette bilag beskriver risiko- og robusthedsprofil for Beredskab & Sikkerhed. Dimensioneringen har til formål at skabe størst mulig robusthed overfor de identificerede risici i de fire kommuner. Robusthed er nærmere defineret ved fem specifikke evner for beredskabet, der til sammen udgør beredskabets robusthed:
- Håndtering af hverdagshændelser
- Håndtering af større ulykker og katastrofer
- Reetablering af indsatte styrker
- Fastholdelse af responstid
- Tilkald og indsættelse af assisterende styrker (kapacitetsopbygning).
Basis for alle hændelser er de nuværende stationer som fundamentet for beredskabet. Den enkelte station skal kunne håndtere hverdagshændelser i deres område.
Hændelsestyper
For at skabe struktur for de følgende afsnit arbejdes der fremadrettet med følgende kategorisering af hændelsers frekvens og konsekvens, som opdeles i hverdagshændelser, større hændelser og ekstraordinære hændelser. Konsekvenser og frekvens af de tre hændelsestyper opsummeres som vist i figur 1.


Hverdagshændelser
Forekommer forholdsvis ofte og der er stor erfaring med håndtering.
Hverdagshændelser kan håndteres indenfor det nuværende serviceniveau for Beredskab & Sikkerhed.
Større hændelser
Forekommer sjældent, men har ofte større konsekvens for personer, miljø, værdier eller samfundet. Der eksisterer erfaring med håndtering af disse hændelser, men i et mindre omfang end hverdagshændelserne.
Større hændelser kan håndteres indenfor det nuværende serviceniveau for Beredskab & Sikkerhed.
Ekstraordinære hændelser
Intet estimat på forekomst, men kan have meget vidtgående samfundsmæssige konsekvenser og kræver ofte koordinering mellem mange aktører og fagområder, både indenfor og udenfor beredskabet.
De ekstraordinære hændelser vil ikke blive analyseret indenfor rammerne af denne plan, da de er så få og forskellige, at der ikke kan tilvejebringes validt datagrundlag at analysere på.
Samtidigt er hændelserne så store, at det ligger udenfor et fælleskommunalt beredskabs dimensionering at kunne løse ekstraordinære hændelser alene. Fokus indenfor disse hændelser er således at have et planlægningsgrundlag på plads i form af samarbejdsaftaler og gensidig assistance.
Risikoprofil
Arbejdet med risikoprofilen starter med en risikoidentifikation, der søger at identificere hvilke potentielle risici Beredskab & Sikkerhed står overfor i dækningsområdet nu og i fremtiden.
Risikoidentifikation
Der indgår 3 elementer i risikoidentifikationen:
- Potentielle risikoelementer i dækningsområdet
- Udrykningsstatistikker i 4-årig periode (se bilag 5)
- Fremtidige risici (se bilag 6).
Risikoidentifikationen har til formål at kortlægge de risici, der findes i Beredskab & Sikkerhed. Processen indeholder identifikation af risikoobjekter og hændelser, der kan indtræffe. Objekter som for eksempel beboelsesejendomme, virksomheder, fredede bygninger, infrastruktur, natur mv. indgår. Der indgår statistik over tidligere hændelser over en periode, da det giver et overblik over ulykker i udrykningsområdet. Udrykningsdata er et indblik i hændelser der har fundet sted, og gør det muligt at komme med input til fremtidige udfordringer og bringe den praktiske viden, erfaring samt lokalkendskabet, der knytter sig til de enkelte objekter og områder, ind i dimensionsarbejdet.
Potentielle risikoelementer i dækningsområdet
Der er størrelsesmæssig forskel på bysamfundene i dækningsområdet, men de kan på en række områder sammenlignes med hensyn til beredskabsfaglige risici. Særligt Ebeltoft og Randers har et større antal fredede og bevaringsværdige bygninger, hvor mulighederne for brandforebyggende foranstaltninger er begrænsede og hvor risikoen for hurtig brandspredning er signifikant.
Infrastrukturen i området spiller en stor rolle for områdets risikoprofil. Især Grenå Havn, Randers Havn, Aarhus Lufthavn ved Tirstrup, jernbanetrafik med både person- og godstransport, letbanetrafik samt ikke mindst motorvejsstrækningen E45 og motortrafikvejen A15 samt A16 udgør væsentlige risici. Infrastrukturen på især Djursland har en særlig risiko med begrænset fremkommelighed i nord-syd-gående retning. Ligeledes er der virksomheder og landbrug med dyrehold spredt ud over hele området.
Risikoobjekter
Med begrebet risikoobjekter menes objekter, hvortil der kan være knyttede særlige risici. Risikoobjekter kan kategoriseres indenfor:
Geografi
Redningsberedskabets udrykningsområde dækker Randers, Favrskov, Norddjurs og Syddjurs kommuner. Det samlede areal udgør 2.697 km² (Randers Kommune, 747 km², Favrskov Kommune 540 km², Norddjurs Kommune, 721 km² og Syddjurs Kommune, 689 km²).
Området strækker sig mod Mariagerfjord Kommune i nord, Viborg Kommune mod nordvest, Silkeborg Kommune mod vest samt Aarhus Kommune og Skanderborg Kommune mod syd. Herudover hører øerne Anholt og Hjelm (sidstnævnte er ubeboet) med til udrykningsområdet. Den største afstand i fugleflugtslinje nord - syd er ca. 65 km. og vest - øst ca. 80 km.
Udover en kyststrækning på i alt ca. 175 km mod Kattegat, er der også en kyststrækning langs Randers Fjord og Grund Fjord på i alt ca. 70 km. og sårbare naturområder på Anholt. Gudenåen og Nørre å løber begge ud i Randers Fjord. Ellers er der i området kun nogle mindre å-løb og moser. Af større søer i området er der Fussing Sø og Stubbe Sø.
Beredskab & Sikkerheds ansvar i forbindelse med strandrensning er beskrevet i Indsatsplan for Indsats ved forurening af kyster og havne. Denne beskriver ansvarsfordelingen jf. havmiljølovens 35:
- Ansvar for sanering af kyster og strande samt forureningsbekæmpelse i havne påhviler kommunalbestyrelsen (§35 stk. 1).
- Det er kommunalbestyrelsens ansvar at tilvejebringe en plan for sanering af kyststrækninger i tilfælde af væsentlige forureninger af kyster i kommunen og for bekæmpelse af forurening i kommunen (35 stk. 2).
- Ansvaret for planlægning er i praksis kompetenceoverdraget til Beredskab & Sikkerhed (Havmiljølovens §35, §35 a og §37).
Byudvikling
Der er størrelsesmæssig forskel på bysamfundene, men de kan på en række områder sammenlignes med hensyn til beredskabsfaglige risici. Særligt Ebeltoft og Randers har et større antal fredede og bevaringsværdige bygninger, hvor mulighederne for brandforebyggende foranstaltninger er begrænsede og hvor risikoen for hurtig brandspredning er signifikant.
Særligt omkring Randers centrum: I Randers centrum er der mange etageejendomme, samt handelscentrum med gamle torve og butikker, kontorfaciliteter, restauranter og hoteller. Bebyggelsen i bymidten består primært af en ældre boligmasse med smalle gader og stræder. Bygningernes højde er op til 4. - 5. sal. Uden for det egentlige centrum er der opført både ældre og nyere karrébebyggelser samt områder med ældre patriciervillaer og egentlige parcelhuse. Inden for de sidste år er der bygget flere højhuse i Randers med etager over 22m.
Særligt omkring Grenå og Ebeltoft centrum: Centrum i Grenå består hovedsagelig af en bygningsmasse på max. op til 4. etage opført omkring det 19. århundrede. Uden for det egentlige centrum er der en del karrébebyggelse og parcelhusområder. I Ebeltofts centrum er bydelen meget gammel og formodentligt anlagt omkring det 12. århundrede. Herudover er bygningsmassen i Ebeltoft rimelig traditionel med en max. bygningshøjde på op til 3. sal. Uden for den egentlige bymidte er der områder med både karrébebyggelse og parcelhuse.
Særligt omkring Hadsten, Hinnerup, Hammel, Rønde og Hornslet: Her er der også bysamfund med en både ældre og ny bebyggelse. Generelt har bygningsmassen i centrum en højde på maks. tre etager. Få steder (fire steder i alt fordelt på Hammel, Hadsten og Hinnerup) er der etagebyggeri i 4. sals højde ligesom et enkelt byggeri i Hinnerup har fem etager (dette byggeri er forsynet med udvendig sikkerhedstrappe). Der er omkringliggende parcelhusområder, men ikke så mange karrébygninger.
Der er i tilknytning til flere uddannelsessteder opført kollegier og ungdomsboliger. Udover den egentlige boligbebyggelse, er der en del institutioner med immobile personer. Dette forhold gør det relevant at se på forebyggelse og forhold omkring håndteringen af en brand i diverse institutioner, som for eksempel ældreboliger, plejecentre, daginstitutioner og skoler.
Forsyning
Forsyning i hver kommune fordeler sig som beskrevet nedenfor.
Demografi
Det samlede indbyggerantal i de fire kommuner er pr. 1. januar 2023:
- Randers: 99.538
- Favrskov: 49.408
- Norddjurs: 36.978
- Syddjurs: 44.200
- I alt: 230.124
De største byområder i udrykningsområdet er:
- Randers: 64.057 indbyggere
- Grenaa: 1.4.179 indbyggere
- Hinnerup: 8.351 indbyggere
- Hadsten: 8.345 indbyggere
- Ebeltoft: 7.289 indbyggere
- Hammel: 7.019 indbyggere
- Hornslet: 6.328 indbyggere.
Derudover er der 20 byområder med mellem 1.000 og 3.500 indbyggere.
De tidligere nævnte sommerhusområder betyder, at der specielt i ferieperioderne kan opholde sig et ukendt antal personer i områderne. Det samme forhold gør sig gældende for de mange campingpladser og hoteller. Der er ligeledes en del efterskoler/højskoler, hvor der kan være mange personer.
Infrastruktur og transport
Infrastrukturen i området spiller en stor rolle for områdets risikoprofil. Især Grenå Havn, Randers Havn, Aarhus Lufthavn ved Tirstrup, jernbanetrafik med både person- og godstransport, letbanetrafik samt ikke mindst motorvejsstrækningen E45 og motortrafikvejen A15 samt A16 udgør væsentlige risici. Infrastrukturen på især Djursland har en særlig risiko med begrænset fremkommelighed i nord-syd-gående retning. Det samlede vejnet med statsveje, kommuneveje og privatveje i udrykningsområdet er i alt på ca. 5.200 km. Langt hovedparten af vejnettet er kommunale veje og statsvejene udgør omkring 300 km.
De mest trafikerede veje er: Motorvejen E45, der ligger i såvel Randers som i Favrskov kommuner. Den daglige belastning af personvogne og lastvogne omkring Randers er på. ca. 40.000 køretøjer.
Randers Bro er også et trafikknudepunkt i Randers centrum, og der passerer i gennemsnit cirka 44.000 biler i døgnet over broen.
Fra Djurslandsmotorvejen ved Aarhus løber motortrafikvej A15 med en daglig belastning på ca. 5.000 biler. Den går forbi Rønde og deles mod retning til Aarhus Lufthavn, Grenå og Ebeltoft. Udover Motorvej E45 og motortrafikvejen A15 er der hovedvejene A46 fra Randers til Silkeborg, A26 fra Viborg mod Aarhus og A16 fra Viborg forbi Randers mod Grenaa. På alle vejstrækningerne kører meget tung trafik.
Der er en forsøgsordning med modulvogntog, hvor særligt lange og tunge vogntog må køre. Der er vejstrækninger ud til Ebeltoft og Grenå færgehavne.
På hovedvej A15 (Aarhus-Grenå) er der i løbet af 2017 etableret 100 km/t strækning med autoværn i midterrabatten. Pga. meget smalle vejforløb uden nødspor kan et udrykningskøretøj fra station Hornslet ikke komme frem ved kødannelse til et skadested mod Grenå ligesom station Rønde ikke kan komme frem mod Aarhus ved kødannelse i modsatte retning. Til færdselsuheld på dette vejstræk afsendes derfor både station Rønde og station Hornslet i håb om, at én af stationernes køretøjer kan komme frem til skadestedet. Denne praksis fortsætter indtil Vejdirektoratet har lavet nødvendigt nødspor til fremkommelighed for udrykningskøretøjer.
Erhverv
Virksomheder og landbrug med dyrehold er spredt ud over hele området.
Risikovirksomheder er defineret ved at de producerer eller opbevarer farlige stoffer over en vis mængde. Ved farlige stoffer forstås brand- og eksplosionsfarlige stoffer, giftige stoffer og miljøfarlige stoffer. Risikovirksomheder opdeles i to grupper (hhv. kolonne II og kolonne III virksomheder), alt efter størrelsen af deres produktion/oplag. I Beredskab & Sikkerheds område er der tre risikovirksomheder, fordelt med i kolonne 2 og en i kolonne 3. Opdateret liste, overblik og information om risikovirksomhederne i Beredskab & Sikkerheds dækningsområde kan ses på Østjyllands Politis hjemmeside.
Kultur og events
I Beredskab & Sikkerheds ansvarsområde afholdes årligt en række festivaler, markeder, koncerter og events. Foruden disse er der er række faste turistattraktioner, bl.a. Djurs Sommerland med op til 20.000 gæster pr. dag og Ebeltoft bymidte med 25.000 besøgende dagligt i sommermånederne. Derudover Randers Regnskov i Randers og Kattegatcentret i Grenaa, ligeledes med et stort antal besøgende, særligt i sommermånederne. Derudover er der fodboldstadion i Randers, samt storcentre og haller med større publikumsmængder.
I ansvarsområdet findes desuden en lang række bevaringsværdige og fredede bygninger og museer.
Robusthedsprofil
Robusthed defineres i Forsvarsministeriets kommissorium for Implements Robusthedsanalyse som; "… de kommunale redningsberedskabers evne til at håndtere daglige hændelser og større ulykker og katastrofer, tilkalde og indsætte assisterende kapaciteter udefra samt reetablere beredskabet, så responstiden i videst mulige omfang fastholdes".
I dette afsnit belyses Beredskab & Sikkerheds robusthedsprofil, herunder struktur for operativ ledelse, kapacitetsopbygning, opretholdelse af beredskab samt fastholdelse af responstid og storhændelseskonceptet.
Struktur for operativ ledelse
Operativ ledelsesstøtte og styring er den støtte, der kan gives til indsatsledelsen fra vagtcentral og operationschef f.eks. rekvirering af ressourcer, planlægning af afløsning og andre logistiske tiltag. Operativ ledelsesstøtte omfatter også et styrende element som handler om ressourcemæssig prioritering mellem hændelser, afvigelser fra normale udrykningssammensætninger, rutiner og normalt serviceniveau samt tolkning af, hvilke opgaver der er prioriterede i situationen.
Den operative ledelsesstøtte i Beredskab & Sikkerhed varetages fra operationscenteret i den fælles vagtcentral. Beredskab & Sikkerhed har indgået et strategisk partnerskab med Østjyllands Brandvæsen, hvor vagtcentral og operationschef drives fra den fælles vagtcentral og operationscenter i Aarhus.
Vagtcentralen har ansvar for følgende opgaver:
- Alarmbehandling
- Udkald og disponering af nærmeste relevante enheder (primær enhed og kapacitetsopbygning)
- Indsamling af oplysninger omkring hændelser via kontakt til anmelder og Incendium 112-toSMS løsning og streaming af ISL-køretøjer
- Servicering af ISL/HL i forhold til supplerende oplysninger
- Kontaktpersoner
- Relevante data fra alarmbehandlings-systemet
- Tilkald af assistance
- Aktivering af mødeplaner efter nærmere anvisning fra ISL eller OC
- Aktivering af operationschef ved større hændelser.
Operationschefen har ansvar for følgende opgaver:
- Understøtter, disponerer og prioriterer ressourcer til igangværende indsatser
- Aktiverer naboberedskabsenheder efter behov
- Aktiverer statslige beredskabsenheder efter behov
- Beslutter, hvorvidt ISL skal afsendes på en opgave, hvis ISL ikke automatisk er kaldt
- Pressehåndtering og skaber indhold på medieplatforme
- Indgår evt. i LBS-O eller LBS-S indtil anden repræsentant når frem
- Overdrager til og koordinerer med forbindelsesofficer i LBS-O, når denne er fremmødt
- Stedfortræder for Beredskabsdirektøren til der opnås kontakt til denne.
Kapacitetsopbygning
Vagtcentralen og/eller operationschefen vil i tilfælde af behov for kapacitetsopbygning på en hændelse vurdere hvorfra assistancen skal komme. Indsatsledelsen på skadestedet skal udelukkende forholde sig til den konkrete hændelse og meddele vagtcentralen/operationschefen om behov for kapacitetsopbygning.
Vagtcentralen og/eller operationschefen har således mulighed for at trække på følgende ressourcer:
- Egne stationer i Beredskab & Sikkerhed
- Stationer i Østjyllands Brandvæsen
- Assistance fra naboberedskaber (vederlagsfri assistance)
- Det statslige redningsberedskab.
Hertil kommer evt. assistance fra forsvarets materiel og personel, ligesom beredskabsloven giver mulighed for og bemyndigelse til, at Beredskab & Sikkerhed kan rekvirere og indsætte privat og offentligt materiel og personer, som er nødvendig for opgavens løsning i samarbejde med/koordineret af politiet.
Det betyder, at ved særligt store og komplekse ulykker eller katastrofer kan/skal Beredskab & Sikkerhed anvende alle elementer i totalforsvaret til løsning af sine opgaver i samarbejde med/koordineret af politiet. Et eksempel herpå er tilkald af materiel fra Forsvaret ved storbranden i Pindstrup i 2021.
Opretholdelse af beredskab samt fastholdelse af responstid
I tilfælde af længerevarende eller samtidige hændelser vil vagtcentralen og/eller operationschefen forholde sig til følgende:
- Om der skal tilkaldes yderligere, styrker til kapacitetsopbygning.
- Om der skal tilkaldes yderligere styrker, der kan opretholde beredskab i det pågældende område og dermed opretholde serviceniveaut.
- Om der skal tilkaldes vagtfri indsatsleder i tilfælde af, at vagthavende indsatsleder er låst på en hændelse i længere tid.
Det er bl.a. Operationschefen, som tager de relevante beslutninger, hvis et geografisk område efterlades uden udrykningsstyrker, når den lokale station er kørt på en opgave. Det er også operationschefen, som sikrer, at brandstationernes drift kan opretholdes, at der tilkaldes ekstra, styrker ved mandskabsmangel, og at pressen oplever beredskabet som nærværende, tilgængeligt og professionelt. Endelig har Operationschefen ansvaret for at sikre et højt informationsniveau til borgmestre, kommunal- og beredskabsdirektørerne, når alvorlige hændelser rammer i deres respektive kommuner, ligesom operationschefen er ansvarlig for aktiveringen af de kommunale krisestyringsplaner, hvis dette bliver nødvendigt.
Storhændelseskoncept
For at sikre et robust beredskab i forhold til større- og ekstraordinære hændelser er der udarbejdet et storhændelseskoncept, som bliver aktiveret i operationscenteret.
Baggrunden for storhændelseskonceptet er et konstateret behov for at standardisere, når hændelserne vokser i størrelse. Ved større og længerevarende hændelser er der behov for ledelsesstøtte til OC, ISL og VC for at få igangsat og opretholdt f.eks. sikkerhed, vandforsyning, afløsning, logistik, log/dokumentation, pressehåndtering og koordinering, m.v. Det er erkendt efter flere større hændelser, at der er behov for at indkalde ledelsesstøtte i de tidlige faser af indsatsen for at tilsikre, at de mange opgaver kommer på sporet fra start.
Storhændelseskonceptet er opdelt i tre niveauer og bruges til at OC eller ISL, så hurtigt som muligt identificerer hvor en given hændelse befinder sig eller bevæger sig henimod.
Niveau 1
Niveau 1 er dagligdagshændelserne og beskriver de overvejelser/tjeklister, som OC og/eller ISL med fordele kan gøre brug af, hvis indsatsen alligevel viser sig at være af en vis størrelse. Det er overvejelser omkring sikkerhed, vandforsyning, behov for badevogn (ren brandmand), forplejning, luftforsyning og logistik.
Niveau 2
Niveau 2 er de større hændelser, hvor indsatsen kræver flere udrykningsenheder eller er af stor kompleksitet. Her er der lavet specifikke beskrivelser for, at OC bl.a. aktiverer en skadestedsleder til den ydre ledelse ved rekvisition af 3. holdleder til skadesstedet.
Foruden de faste beslutninger hvor OC skal aktivere, så er der udarbejdet overvejelser/tjeklister, som OC skal tage stilling til. Der skal blandt andet, i samråd med ISL, træffes beslutninger om sikkerhed, vandforsyning, behov for badevogn (ren brandmand), forplejning, luftforsyning og logistik samt behov for flytning af styrker og vagtsætning af vagtfri ISL for at sikre dækningsområdet. Niveau 2 er yderligere udbygget med forslag til hvordan ovenstående opgaver kan deles/sammenlægges og underlægges skadesstedsledere eller holdledere.
Ydermere skal OC også vurdere behovet for ledelsesstøtte til den indre ledelse i vagtcentralen. Det gælder både i forhold til OC-funktionen og for vagtcentralen, for at sikre robusthed for begge roller.
Hvis der aktiveres nogle af de ovenstående emner foreslået i niveau 2, så skal storhændelseskonceptet aktiveres. Mere beskrivelse af dette under punktet niveau 3.
Niveau 3
I niveau 3 aktiveres det egentlige storhændelseskoncept. I storhændelseskonceptet aktiveres massiv støtte til den ydre ledelse, indre ledelse og vagtcentral.
Den ydre ledelse opgraderes med følgende:
- 2 stk. skadesstedsledere til hændelsen
- Ressourcer i organisation som er uddannet til at håndtere følgende ledelsesstøtte-funktioner – typisk indplaceret som en skadesstedslederfunktioner på skadesstedet:
- Sikkerhed + afløsning
- Logistik + vandforsyning
- Kommunikation + tavlefører.
Den indre ledelse opgraderes med funktioner til at matche og servicere den ydre ledelse. Den indre ledelse har en funktion i at søge løsninger på de komplekse udfordringer, som den ydre ledelse står overfor. Der er derfor et meget tæt samarbejde mellem den ydre og indre ledelse. Indre ledelse vil også typisk være i kontakt med skadelidte virksomheds bagland, for at koordinere større beslutninger, som kan have indflydelse på tab af store værdier og virksomhedens fortsatte drift.
Den indre ledelse aktiveres i roller, som også er kendt i brandvæsenets krisestyringskoncept. Følgende roller bemandes i den indre ledelse:
- Operationsleder
- Personansvarlig
- Procesansvarlig
- Kommunikationsansvarlig
- Dokumentationsansvarlig.
De 3 niveauer i storhændelseskonceptet:
Dagligdags indsats
OC overvejer behov for:
- Vandforsyning
- Badetrailer
- Forplejning
- Luftforsyning
- Logistik
- Lys.
Indsats med flere udrykningsenheder
OC aktiverer:
- SKL - Brand 1 (supplerende ISL).
OC overvejer behov for:
- SSL - Vandforsyning + logistik
- SSL - Sikkerhed + afløsning
- SSL - Kommunikation + tavlefører
- Valgfrit ISL.
OC kan vælge ledelsesstøtte:
- Stabsstøtte
- Log
- VC.
Instruks for landvarige eller større indsatser.
Større/komplekse indsatser
Aktivering af storhændelsesgruppe.
ISL-ledelsesstøtte:
- SSL - Vandforsyning + logistik
- SSL - Sikkerhed + afløsning
- SSL - Kommunikation + tavlefører
- SSL - Brand 1 (supplerende ISL)
- SSL - Brand 2.
OC-ledelsesstøtte:
- Operationsleder
- Personansvarlig
- Procesansvarlig
- Kommunikationsansvarlig
- Dokumentationsansvarlig.
VC-støtte:
- VC - Operatør 1 daglig drift
- VC - Operatør 2 daglig drift.
Instruks for landvarige eller større indsatser.
Opgaverne for de forskellige roller fremgår af tabellen nedenfor.
Vagtcentralen
Vagtcentralen opgraderes i storhændelseskonceptet med to vagtcentraloperatører, som bidrager til den daglige drift i vagtcentralen. Dette vil typisk være på en sekundær placering, enten på backupvagtcentralen i Ny Munkegade, 8000 Aarhus C eller ved medarbejdere, som har mulighed for at logge på vagtcentralen hjemmefra. Storhændelsen vil blive drevet fra den primære vagtcentral på Bautavej, 8210 Aarhus V, som vil blive sat i operationsniveau og isoleret til at servicere storhændelsen.
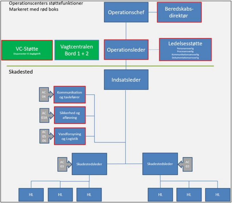
Storhændelseskonceptet organiseres med en ydre og en indre ledelse ved niveau 3. Indre ledelse består af operationschefen, beredskabsdirektøren, operationslederen, ledelsestøtte, indsatslederen samt vagtcentral og vagtcentralstøtte. Indsatslederen indgår på samme vis i den ydre ledelse sammen med et antal skadestedsledere, holdledere samt et antal støttefunktioner som kommunikation og tavlefører, sikkerhed og afløsning samt vandforsyning og logistik.
Organiseringen af indre og ydre ledelse er illustreret nedenfor.


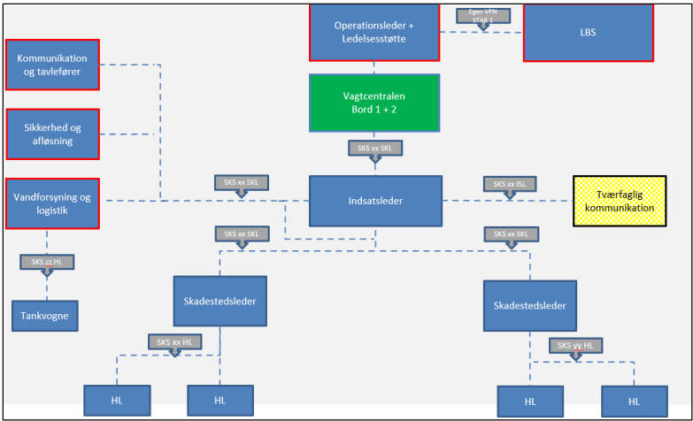
Kommunikationen mellem de forskellige aktører er beskrevet nedenfor i radionetskitse for Niveau 3, som viser kommunikationen mellem indre og ydre ledelse.


Alternativ kan følgende radionetskitse anvendes, hvis ledelsesstøtteroller er i direkte kontakt.


I tilfælde af hændelser, som foregår på virksomheder, er der behov for tydelig dialog med virksomheden, samt at der etableres et hierarki for beslutninger, som spejler egen opbygning med indre og ydre ledelse. Nedenstående illustration beskriver forventningen til skadelidtes beslutningshierarki.


Delkonklusion
Simultankapacitet og resiliens
I tilfælde af større, længerevarende eller samtidige hændelser vil vagtcentralen og operationschefen forholde sig til evt. tilkald af yderligere styrker samt assistancestyrker til kapacitetsopbygning, opretholdelse af beredskab i øvrige områder samt de nødvendige ledelsesstøtte ressourcer. Storhændelseskonceptet er opdelt i 3 niveauer og vil blive brugt af Operationschefen og ISL til at identificere, hvor en given hændelse befinder sig eller bevæger sig henimod. Niveau 3 kræver betydelige ledelsesmæssige ressourcer i form at tilkald af ekstra skadesstedsledere og ISL til både indre og ydre ledelse. Beredskab & Sikkerhed råder pt. ikke selv over det nødvendige antal ISL til at sikre en sådan bemanding.
Operativ ledelsesstøtte
Operationschefen understøtter, disponerer og prioriterer ressourcer til igangværende indsatser. Igennem storhændelseskonceptet sikres den fornødne ledelsestøtte til indsatslederen uanset hændelsen størrelse.
